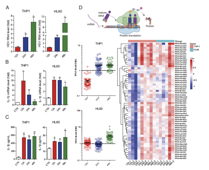
近日,必赢中国官方网站动物医学免疫学研究团队与荷兰伊拉斯姆斯大学医学中心等多家研究机构合作在PNAS(美国科学院院刊)上发表了题为“Hepatitis E virus infection remodels the mature tRNAome in macrophages to orchestrate NLRP3 inflammasome response”(戊型肝炎病毒感染重塑巨噬细胞中的成熟tRNAome以协调NLRP3炎症小体的激活)的研究论文。该研究揭示了戊型肝炎病毒(HEV)感染如何操纵巨噬细胞中的炎性小体激活机制。研究结果显示,HEV通过改变巨噬细胞中的成熟转运RNA组(tRNAome)来调控NLRP3炎症小体的激活。

HEV是全球广泛流行的人兽共患病毒,感染后引起戊型肝炎,以急性肝炎为主。戊型肝炎对孕妇和免疫低下人群(如器官移植患者、HIV感染者)尤为危险。孕妇感染HEV可以导致严重的疾病并增加胎儿和新生儿的死亡风险。目前的研究主要聚焦于HEV病毒感染后宿主的免疫应答及抗病毒调控机制,本研究进一步解析了HEV感染对巨噬细胞内的tRNAome影响,进而操控免疫细胞中的炎症小体激活。tRNA在蛋白质合成中扮演着重要角色,它们通过携带氨基酸到核糖体为多肽链的合成提供底物。该论文发现了HEV重构了感染巨噬细胞中的成熟tRNAome。巨噬细胞中的tRNAome重塑为HEV调控NLRP3炎症小体的激活提供了一种新途径,而NLRP3炎症小体激活是先天免疫应答的关键一环。深入了解HEV感染、tRNAome重塑和NLRP3炎症小体激活之间复杂互作,将为开发针对性抗炎治疗策略开辟新思路。

该论文共同通讯作者是动物医学免疫学系(研究所)青年教师欧旭敏,他长期聚焦tRNA生物学研究,前期在自然指数期刊PLoS Genetics和TOP期刊Liver International等分别发表了tRNA在错误翻译、病毒进化、癌症发生及tRNA在肝癌发生中的调控机制。此次发表的合作研究受到国家自然科学基金青年项目的支持。