近日,必赢中国官方网站猪病研究中心教授黄小波团队在国际著名期刊《国际生物大分子杂志》(International Journal of Biological Macromolecules)发表研究论文。本研究首次系统开展了猪δ冠状病毒(PDCoV)结构蛋白的T细胞表位的鉴定及动物免疫评价等研究,研究结果为PDCoV新型表位疫苗研究提供了重要参考依据。
猪δ冠状病毒(PDCoV),又称猪德尔塔冠状病毒或猪丁型冠状病毒,本病毒在美洲、亚洲等养猪国家均有报道,主要引起哺乳仔猪的呕吐、腹泻和死亡等症状,我国大部分养猪省份已有报道且近年呈不断增多趋势,严重威胁养猪业的健康发展。同时,PDCoV的跨种传播和潜在的公共安全风险也引起全球的共同关注。迄今,PDCoV的致病机制、免疫机理及疫苗开发等研究滞后,其中PDCoV在T细胞表位方面的研究尚未见报道。

图1.论文首页

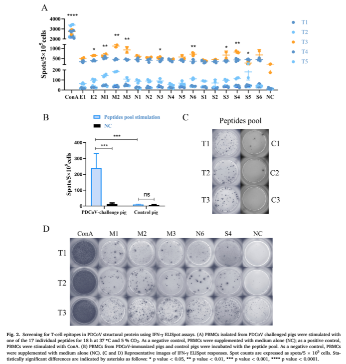
图2.IFN-γ的ELISPOT筛选T细胞表位
本研究通过生物信息学方法预测PDCoV主要结构蛋白的SLA-1限制性T细胞表位,再经ELISPOT、ICS和qPCR等方法鉴定PDCoV感染仔猪的外周血淋巴细胞(PBMC),鉴定出5个主要的T细胞表位,随后构建了多T细胞表位肽并免疫仔猪,动态监测细胞表位诱导的细胞免疫水平,证明T细胞表位可诱导猪体产生特异性的IFN-γ细胞免疫。本研究鉴定的T细胞表位,在解析PDCoV的免疫机制、设计新型疫苗等方面具均有重要的学术和应用价值。
必赢中国官方网站2020级硕士生文艺悯、2020级博士生陈汭和2022级硕士生杨峻鹏为论文共同第一作者,黄小波为论文通讯作者。本研究得到了国家自然科学基金、四川省国际科技创新合作项目、四川省科技计划项目和云南省科技厅科技计划项目等项目的资助。
相关论文信息:https://doi.org/10.1016/j.ijbiomac.2023.126327
科学网报道链接:http://news.sciencenet.cn/htmlnews/2023/9/507986.shtm